Lab power supply design
February 15, 2019
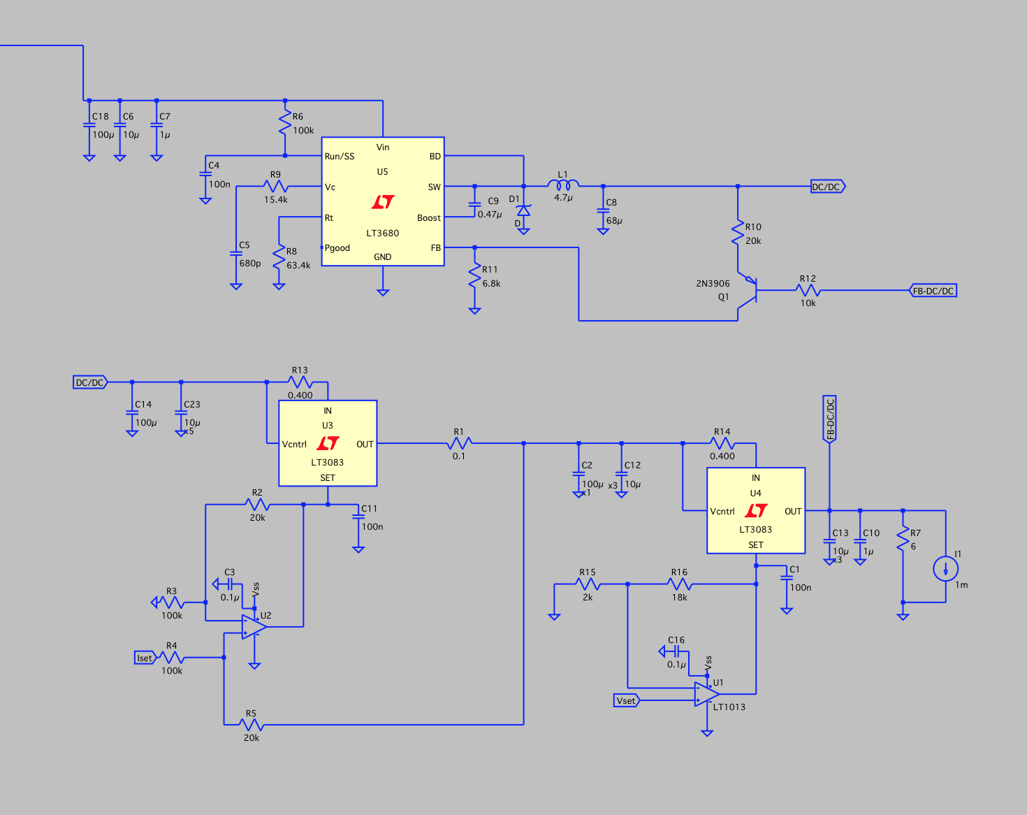
On a winter brake from university I got a little bit bored so I found myself a little project! I felt that I need something better than potentiometer controlled 78-series power supply for my little home laboratory. So After long hours of watching EEVBLOG videos and research I decided to build my own digitally controlled PSU! It was based on LT3083 IC that was controlled by STM32 through A/C converter working. Main feature that I wanted to have was current limiter and display, so I could see actual Voltage and current. I also had an idea to use DC-DC following regulator to made whole power supply more efficient, but after long hours of LTSpice simulations I stashed this idea - It was simply to complicated for my first PSU design. All the schematics and PCB files are on my circuitmaker page, saddly I have never finished this project 😩 . In the end I bought lab power bench supply from aliexpress...

